欢迎访问沈阳市供销合作社联合社!

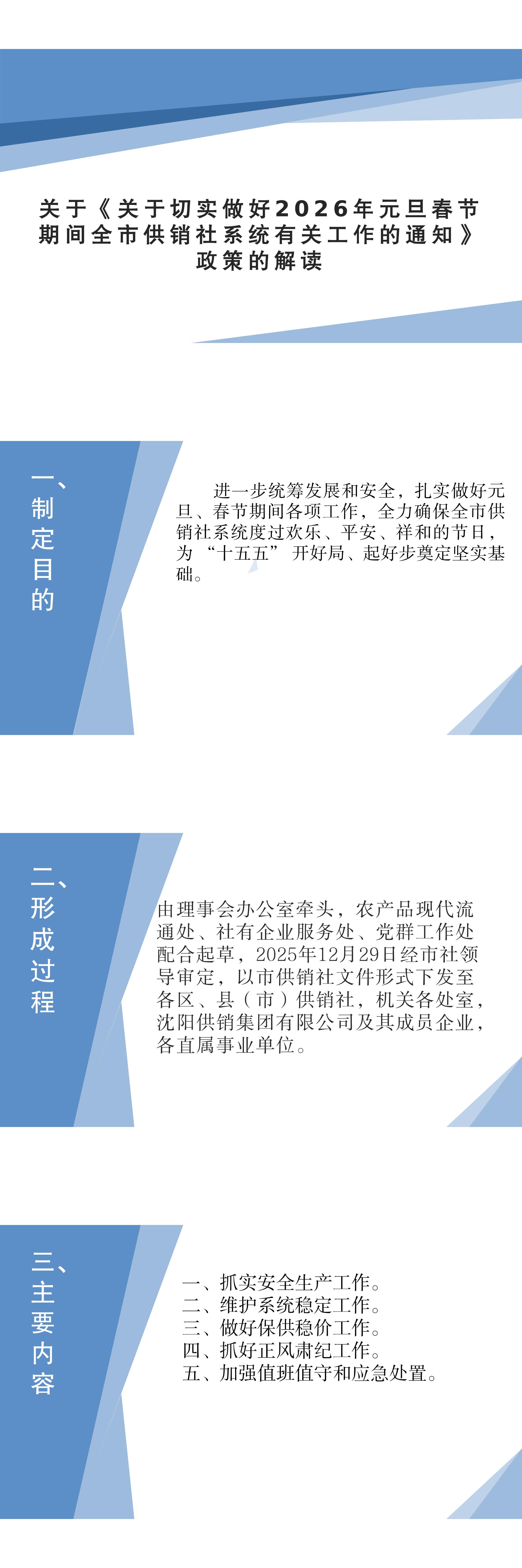
图解:关于《关于切实做好2026年元旦春节期间全市供销社系统有关工作的通知》政策的解读
来源:理事会办公室  作者:  发布时间:2025-12-30